和布克赛尔蒙古自治县人民政府
政府信息公开
政府信息公开指南
政府信息公开制度
法定主动公开内容
组织机构
人事信息
规范性文件
政策解读
重大政策转载
国民经济和社会发展统计
规划信息
政府文件
政府网站年度工作报表
权责清单
人大代表建议
政协委员提案
政府工作报告
行政事业性收费
双随机、一公开
办事指南
重点信息
信息公开年度报告
索引号:MB1345713/2025-00390
发文字号:〔〕号
公文种类:
发文机关:
成文日期:
主题分类:
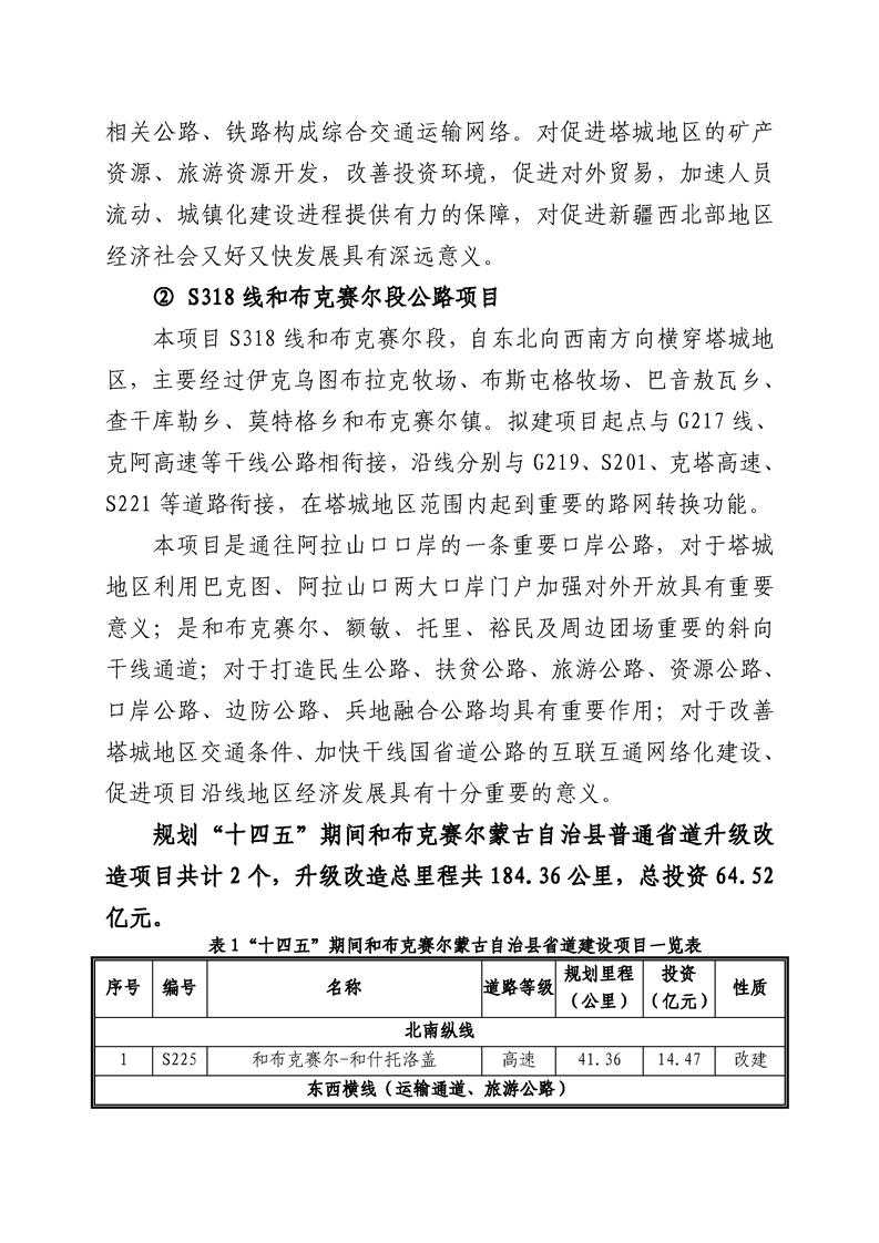
和布克赛尔蒙古自治县综合交通运输“十四五”发展规划
发布时间:2025-11-27 浏览次数:
【字体:
大
中
小
】
基础信息