和布克赛尔蒙古自治县人民政府
政府信息公开
政府信息公开指南
政府信息公开制度
法定主动公开内容
组织机构
人事信息
规范性文件
政策解读
重大政策转载
国民经济和社会发展统计
规划信息
政府文件
政府网站年度工作报表
权责清单
人大代表建议
政协委员提案
政府工作报告
行政事业性收费
双随机、一公开
重点信息
信息公开年度报告
索引号:
发文字号:〔〕号
公文种类:
发文机关:
成文日期:
主题分类:
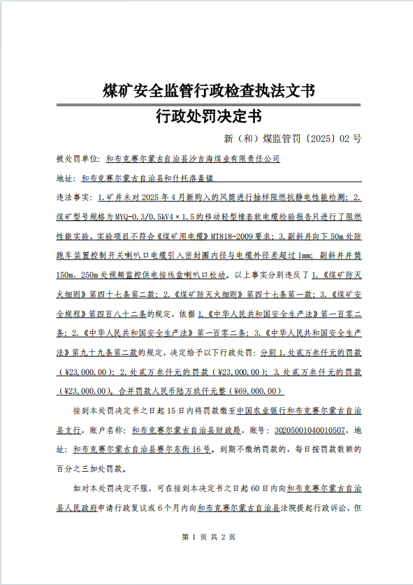
煤矿安全监管行政检查执法文书 行政处罚决定书 新(和)煤监管罚[2025]02号
发布时间:2025-12-08 浏览次数:
【字体:
大
中
小
】
重点信息